各班级学员:
2022年4月浙江省高等教育自学考试报名工作安排在2022年1月进行,采取网上报名、网上缴费方式。现将有关事项公告如下:
一、时间
(一)集体单位的首考生(首次报名参加考试考生)须先在自学考试信息网办理注册,上传证件照片,待注册审核通过后,方可报考。
网上报名注册时间:2022年1月10日8:30-1月12日16:30
课程考试报考时间:注册审核通过-2022年1月14日16:30前
(二)集体单位的至报名当时注册已满5年、但未重新上传近期拍摄的照片的续考生,须先登陆自学考试信息网上传近期拍摄的照片,经审核通过后,方可报考。
网上报名注册时间:2022年1月10日8:30-1月12日16:30
课程考试报考时间:照片审核通过-2022年1月14日16:30前
(三)集体单位的其他续考生,直接报考。
课程考试报考时间:2022年1月10日8:30-1月14日16:30前
二、流程
1.考生登陆自学考试信息网(ZK.ZJZS.NET)。
2.首考生点击右上角注册先办理注册,再前往集体单位登录。
3.续考生直接点击登录,再跳转集体单位登录。
4.集体单位登录流程:选择杭州市-浙江水利水电学院,集体单位密码:9114。
5.首次登录的续考生用户名为身份证号码,密码为身份证号后六位,登陆后会强制修改密码。
6.登录后可选择课程进行报名,课程详情可登录浙江教育考试网(www.zjzs.net),点击自学考试→2022年4月报考简章进行查看。
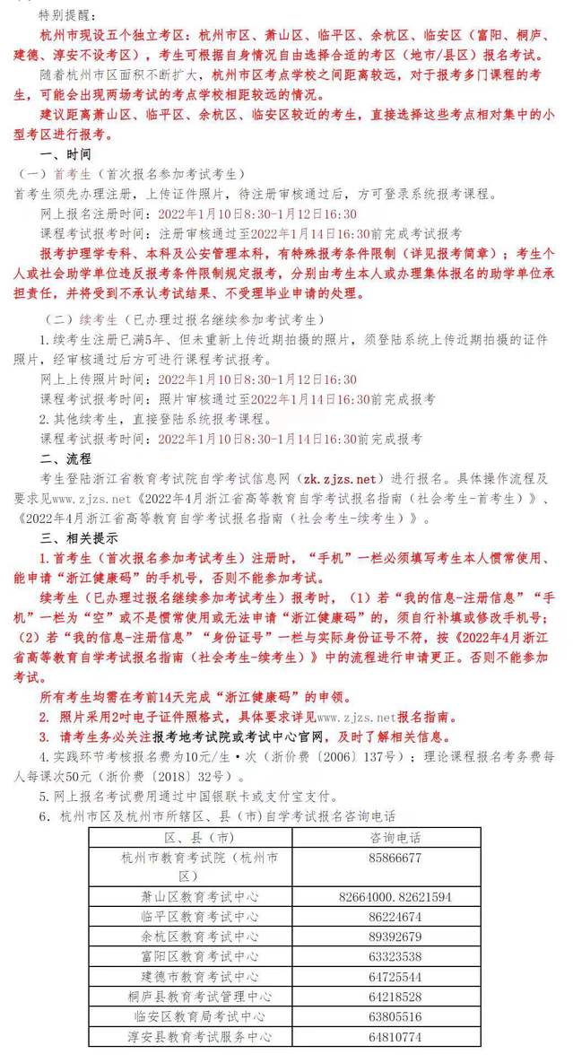
下附考试院自考通知截图,报名信息如有出入以截图为准,

本次自考报名公告,大家特别注意,因为行政区域的调整,及考点数量有限,开考科目多等因素,报0194的考生,考试时的考点会分散在杭州市区范围(不会集中在下沙高教园区了),请考生到时要提前规划好交通路线,提早到达分散在市区范围的考点。
三、缴费
1.报名的同学先加QQ群929960032(备注浙水院自考),进群后修改名片,格式:221-姓名-手机号,如有问题群里反馈。完成报名后,于2022年1月13日16:00前,通过微信“扫一扫”以下二维码缴费(缴费项目为自考,费用为报名系统中的总费用),逾期未缴费的同学,视作放弃报名,删除报名数据。
2.实践环节考核报名费每人次10元(浙价费〔2006〕137号);理论课程报名考务费每人每门课程50元(浙价费〔2018〕32号)。
3.理论课和实践环节考核课程代码不同,报考时请分别填报。实践环节考核时间由主考院校确定,并直接通知考生,填报时请务必写明详细的通讯地址及联系方式。
4.自学考试是全省统考,报考程序复杂,时效性强,一旦漏报、错报,无法进行补报和信息更改。为本次考试集体报名工作集中、有序、有效进行,请各位考生认真、准确的按照上述程序、时间从速办理。
浙江水利水电学院继续教育学院
