首页
学院概况
新闻资讯
成考招生
成考资料
自学考试
自考资料
国开招生
同等学力
联系我们
当前位置:
首页
>
自学考试
> 浙江农林大学继续教育学院2025年高等教育自考全日制助学项目简介
学院概况
新闻资讯
成考招生
成考资料
自学考试
自考资料
国开招生
同等学力
联系我们
< 返回
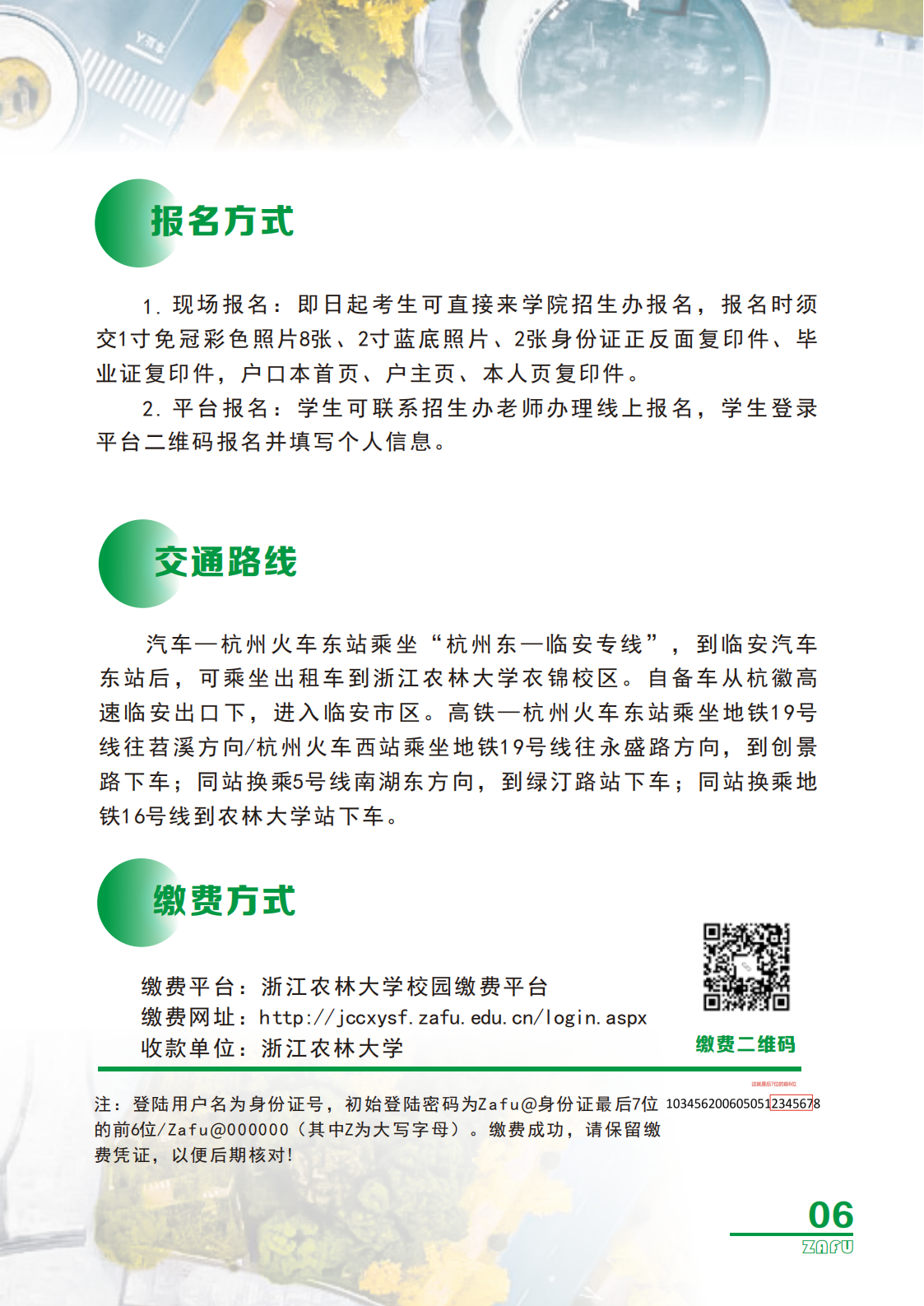
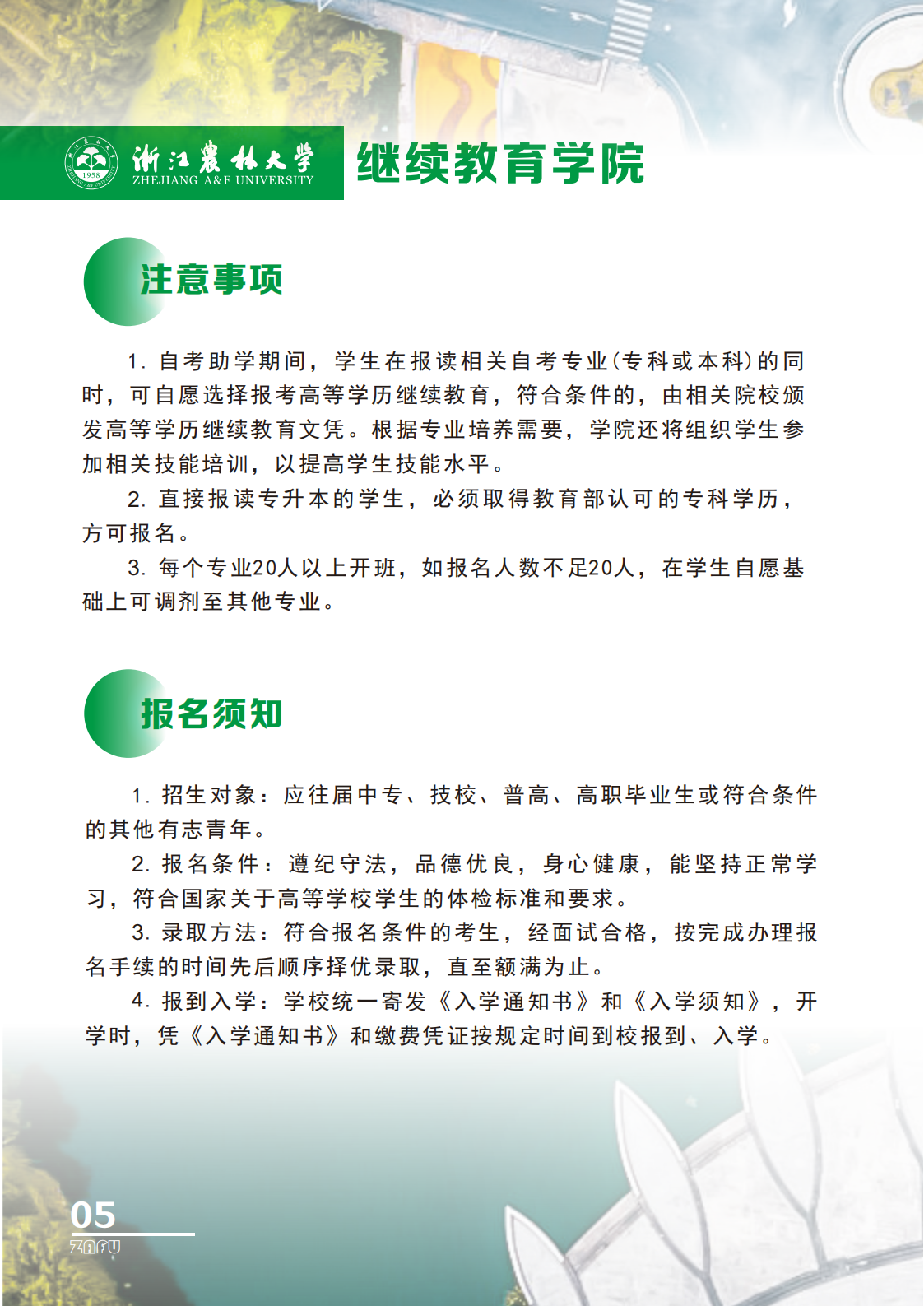
浙江农林大学继续教育学院2025年高等教育自考全日制助学项目简介
发布时间:2025-04-22 17:35:31 点击:
0
上一篇:
浙江农林大学继续教育学院2023年自考全日制助学“职场创新班”项目简介
上一篇:
关于开展浙江农林大学继教学院、共富学院储备人才选拔的通知
地址:杭州市临安区衣锦街252号
咨询电话:13758329035 石老师(微信同号)
版权所有:浙江农林大学大学继续教育学院成人教育校外教学点版权所有