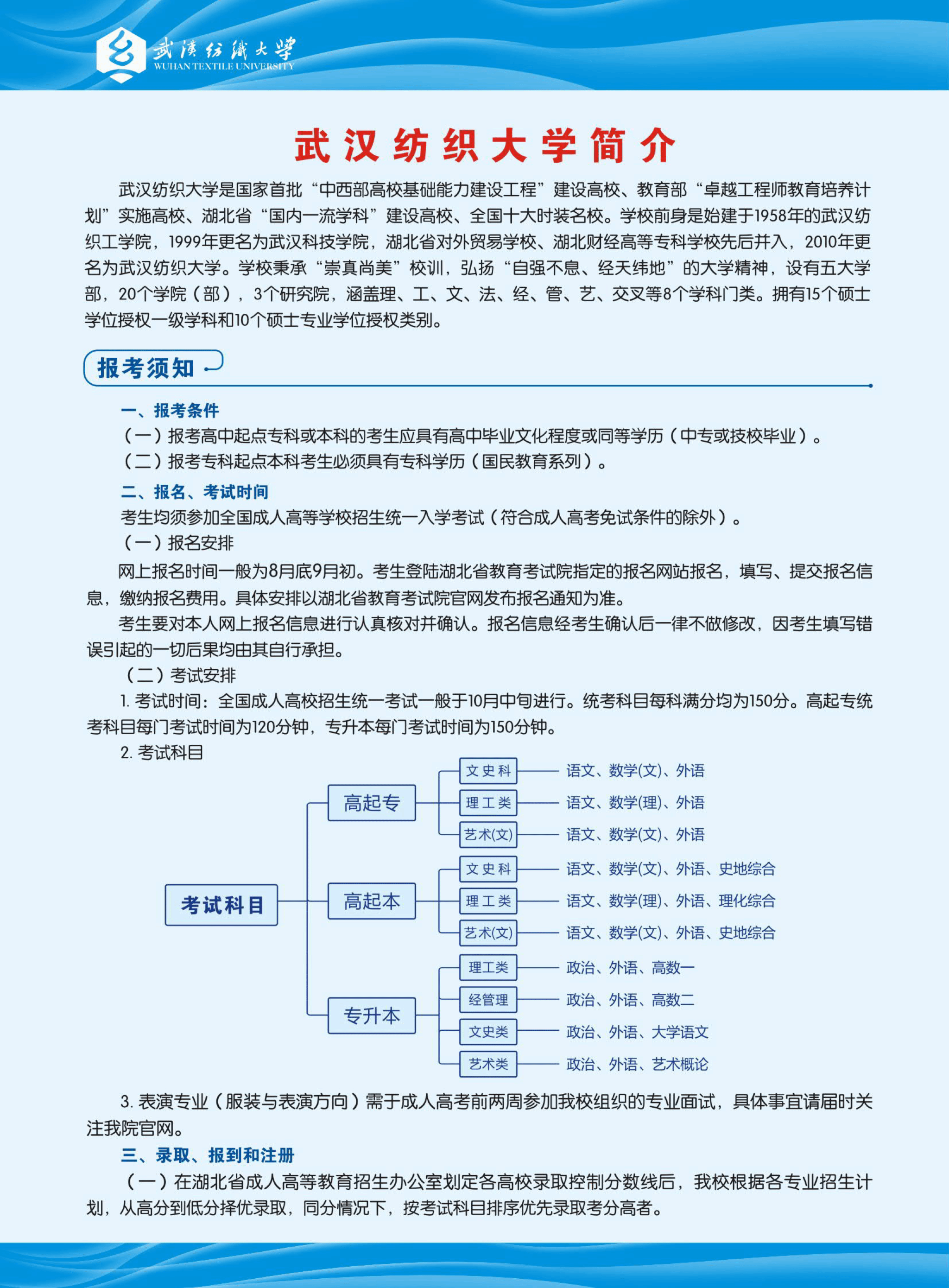
当前位置:首页 > 成考招生 > 武汉纺织大学高等学历继续教育招生简章
武汉纺织大学高等学历继续教育招生简章
发布时间:2025-04-25 17:30:54         点击:0

武汉纺织大学高等学历继续教育招生简章

FE0FF896D7E30D57D1CBAED60B1_F92F32A1_114531

F4273BA44AD4E92C879C39ED03D_E5AD8824_10E531

2F62507407FF028C49B1DE24110_C0584FF7_DAB3A

联系咨询

   13627272795 周老师

  信:shuanshuanzc

 Q2935154970

QQ邮箱:2935154970@qq.com